一、单选题(共5题;共10分)
1.(2分)下图可以用算式( )表达图意。

A.2-0=2 B.4-4=0 C.4-0=4
2.(2分)如图,在相同的斜坡上,哪个滚动得最快?( )

3.(2分)今年军军9岁,明明5岁,明年军军比明明大( )岁。
A.6 B.5 C.4
4.(2分)黑兔和白兔排成一行,每只白兔正好夹在相邻两只黑兔之间。共有8只白兔,有( )只黑兔。
A.7 B.8 C.9
5.(2分)图中小鸟的只数可以用算式“6-2+4=8”来解决,算式中的数表示的意义错误的是( )。
A.“6”表示原来有6只小鸟
B.“2”表示飞走2 只小鸟
C.“4”表示又飞走4 只小鸟
二、判断题(共5题;共10分)
6.(2分)
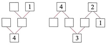
是正方体。( )
是正方体。( ) 7.(2分)每人1块 ,够了。 ( )

8.(2分)“亭台六七座,八九十枝花”这句诗里出现了5个数。( )
9.(2分)小明有红、黄两种颜色的球共6个,若有黄球2个,则有红球4个。( )
10.(2分)同学们排成一队去做操,从前数兰兰排第4个,从后数兰兰排第6个,这一队共有10人。( )
三、填空题(共8题;共35分)
11.(3分)想一想,填一填。

12.(7分)数一数,填一填。

13.(6分)填上“+”或“-”。
2____3=5 4____1=5 4____2=2
4____3=1 1____0=1 3____1=2
14.(6分)数一数,填一填。

(1)(2分)从左边数,第____个和第____个是球。
(2)(2分)从右边数,第____个和第____个是正方体。
(3)(2分)长方体和圆柱一共有____个,长方体比圆柱多____个。
15.(6分)□在里填上合适的数。

16.(2分)“2+5=7”算的是哪盘水果的个数?画“√”。

17.(3分)“茶为国饮,杭为茶都”。如图是杭州几大名茶,看图填一填。

图中有____罐茶叶,西湖龙井排第 1个,千岛玉叶排第____个,安顶云雾排第____个。
18.(2分)有3只小鸡在吃食,又来了4 只,现在一共有几只小鸡,列式计算为 。
四、解决问题(共6题;共45分)
19.(12分)看谁算得又对又快。
8+1= | 4+2= | 9-1= |
9-5= | 7-4= | 2+6= |
3+2+1= | 6+3-5= | 9-5+4= |
8-6-2= | 7+2-3= | 5-5+3= |
20.(9分)笑笑将一些积木粘在一起,搭建成了一个东方明珠塔模型(如图),请你根据模型数一数,填一填。

21.(4分)汽车上原来有8人,到站后下来5人,又上来3人。现在汽车上有多少人?

22.(4分)看图讲故事。

小明折了( )个纸飞机,小刚折了( )个纸飞机,他们一共折了多少个纸飞机?

23.(8分)吴桥县是有名的杂技之乡。
(1)(4分)这个节目一共需要多少人表演?
方法一:(人)
方法二:(人)
(2)(4分)男生比女生少多少人?
24.(8分)摘苹果。
妈妈:摘了2个苹果;爸爸:摘了3个苹果。
(1)(4分)爸爸妈妈一共摘了几个苹果?
(2)(4分)我吃了1个苹果,现在还剩下几个苹果?
参考答案
1. B
2. B
3. C
4. C
5. C
6. 正确
7. 错误
8. 正确
9. 正确
10. 错误
11. (1)4
(2)5
(3)6
12. (1)2;5;1;2
(2)3;7;8
13. +;+;-;-;+;-
14. (1)4;7
(2)5;8
(3)6;2
15.
16.
17. 5;3;5
18. 3+4=7(只)
19.
8+1=9 | 4+2=6 | 9-1=8 |
9-5=4 | 7-4=3 | 2+6=8 |
3+2+1=6 | 6+3-5=4 | 9-5+4=8 |
8-6-2=0 | 7+2-3=6 | 5-5+3=3 |
20. (1)5;1;3;2
(2)多
(3)解:和一共有多少个?
5+2=7(个)
答:长方体和球一共有7个。
答:长方体和球一共有7个。
21. 解:8-5+3=6(人)
答:现在汽车上有6人。
22. 解: 小明折了3个纸飞机,小刚折了2个纸飞机.
3+2=5(个)
答:他们一共折了5个纸飞机。
3+2=5(个)
答:他们一共折了5个纸飞机。
23. (1)解:方法一:3+4=7(人)
方法二:2+3+2=7(人)
答:这个节目一共需要7人表演。
方法二:2+3+2=7(人)
答:这个节目一共需要7人表演。
(2)解:4-3=1(人)
答:男生比女生少1人。
答:男生比女生少1人。
24. (1)解:(个
答:一共摘了5个苹果。
(2)解:(个
答:还剩下4个苹果